Powered by Specialized AI Agent Networks
Our agentic AI architecture drives better results through specialized agents, quality assurance, and deep business context integration.

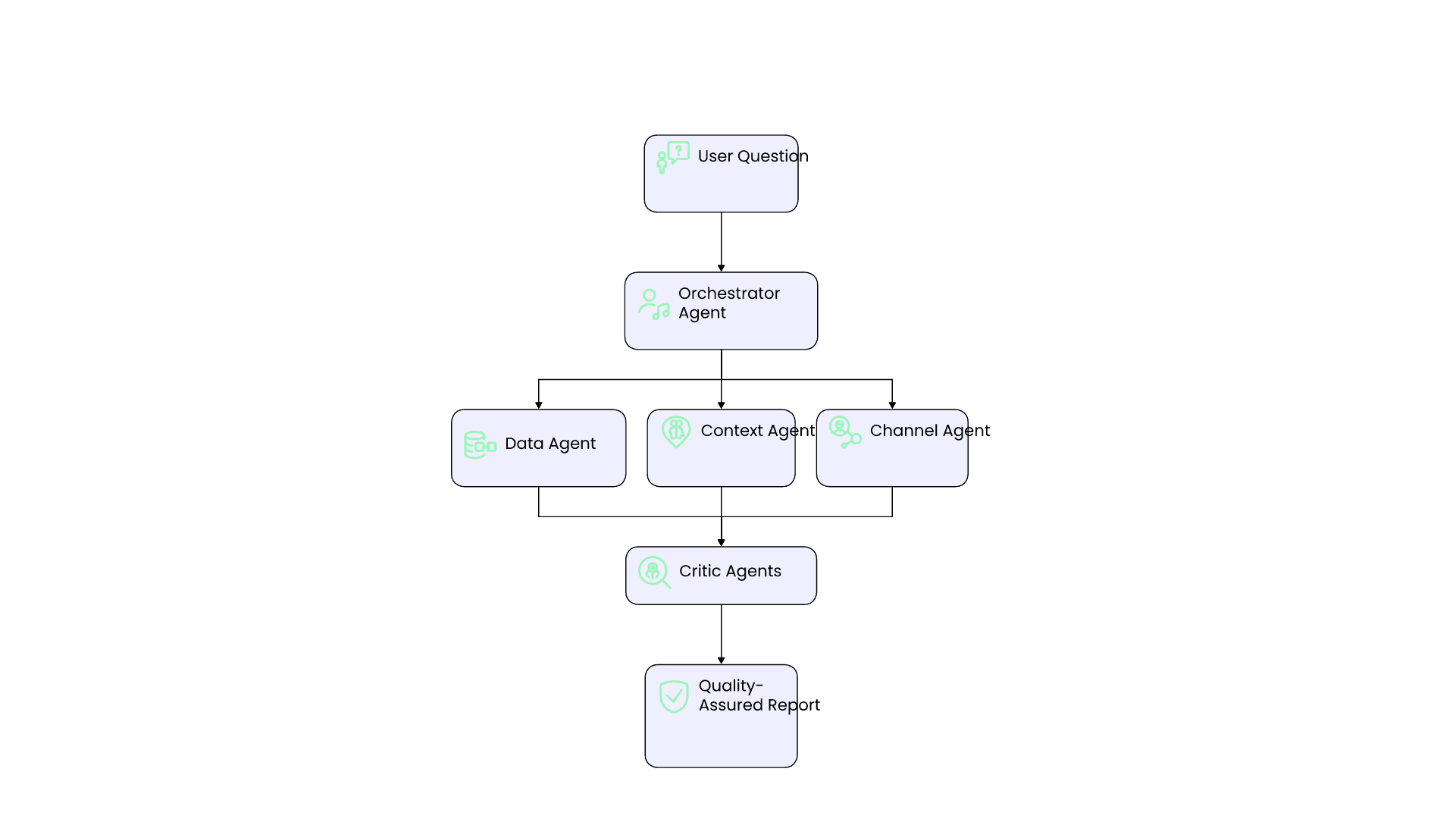
How a Request Flows Through Nandu
User Request
You ask a question via chat, schedule a report, or trigger an automated analysis.
Agent Orchestration
The analyst agent defines relevant KPIs and delegates to specialist agents for data retrieval.
Data + Context
Specialist agents retrieve data via SQL tools, enrich with brand context and channel knowledge.
Quality Assurance
Critic agents reflect on results, perform sanity checks, and request improvements if needed.
Actionable Report
You receive insights with root causes, recommendations, and impact estimates — via chat, API, or PDF.
Why This Architecture Is Different
Customized to Your Business
Agents are capable of making decisions based on your specific business context, brand knowledge, and market dynamics.
Highly Reliable Results
Multiple quality assurance steps within the workflow. Reflecting results and suggesting improvements significantly increases quality.
Transparent & Traceable
Every step is logged and traceable. You can see exactly how the AI arrived at its conclusions.
Deployment Options
Flexible Deployment Options
Nandu Cloud
Fully managed. Connect your data sources and start in days. European hosted, ISO 27001 certified data center.
Your Data Warehouse
Connect Nandu directly to your existing DWH. We extend our data retrieval agents to navigate your architecture.
Client LLMs
Replace our LLMs with your company's models. Effort depends on the models you offer.
On-Premise
Run Nandu on your infrastructure. Full control, hosted in your environment.
Ready to Transform Your Business?
Join brands, sellers, and agencies who trust Nandu to optimize their performance and save thousands of hours with AI-powered insights.